GNSS卫星的历书和星历、低轨卫星的TLE轨道参数对比

167次阅读
没有评论

共计 4757 个字符,预计需要花费 12 分钟才能阅读完成。

# GNSS卫星的历书和星历、低轨卫星的TLE轨道参数对比

在前面的文章中,我们详细介绍了GNSS卫星的星历和低轨卫星的TLE轨道参数的基本概念,并从轨道模型、生成方式、坐标基准、精度水平以及随时间退化的特性等方面对比了两者之间的差异性。但后台有很多朋友问:历书也是轨道参数,它和星历、TLE 到底有什么本质不同?为什么有了星历还需要历书?今天,我们就把这三者放在一起,从底层数学模型到工程实战应用,进行一次彻底的深度复盘。

## 一、什么是GNSS卫星的历书?

### 1.1 历书的定义

如果说广播星历是为每一颗卫星量身定制的高精度、实时轨道参数,精确到每一米、每一秒;那么历书(Almanac)就是一份全星座的“粗略导览图”。历书包含了星座中所有卫星的轨道概略信息。它的核心意义不在于定位,而在于辅助。历书可以告诉GNSS接收机:此时此刻,天上有哪些卫星?它们大概在什么位置?

> 主打的是一个“大概”。

### 1.2 历书采用的轨道模型与参数

历书中包括整个星座的全部轨道信息,需要在一份电文中塞下几十颗卫星的信息,数据量很大,因此历书在参数设计上贯彻了“够用就好”的原则。

#### (1)模型选择:简化开普勒模型

与星历采用的“开普勒 + 谐项改正”模型不同,历书采用的是简化开普勒轨道模型。它剔除了星历中那些对时间极其敏感的微小摄动项(如 Cuc、Crs、Cic 等6个谐项改正参数)。因为这些项描述的是由于地球引力不均匀导致的轨道“颤动”,对于只需公里级精度的历书来说,这些“噪音”可以被滤掉。

![GNSS历书](https://chen2jiang.oss-cn-beijing.aliyuncs.com/d:/image/20260125001321782.png)

#### (2)参数构成:8到10个基本根数

历书通常只包含轨道倾角、升交点赤经、偏心率、长半轴平方根等基础几何参数,以及一个非常粗略的卫星钟差参数(通常只有 a0 和 a1)。

根据《北斗卫星导航系统空间信号接口控制文件 B1I(3.0版)》,我们来对比一下星历与历书的参数差异。

### 🛰️ 北斗三号星历与历书参数对比表

| **参数类别** | **星历参数 (Ephemeris)** | **历书参数 (Almanac)** | **差异说明** |
| --- | --- | --- | --- |
| **基础轨道根数** | 6 个(A, e, i, Ω, ω, M) | 6 个(同左) | 历书的分辨率(LSB)远低于星历 |
| **摄动改正项** | **6 个调和改正项**(Cu, Cr, Ci) | **无** | 历书忽略了高阶引力摄动 |
| **变化率参数** | Δn, Ω̇, IDOT | 仅含 Ω̇ | 历书仅保留了长期演变项 |
| **时钟参数** | 3 个(af0, af1, af2) | 2 个(af0, af1) | 历书不考虑钟速的变化率 |
| **参考时间** | toe(17 bits) | toa(8 bits) | 历书的时间精度颗粒度更粗 |

相同的参数,历书的比例因子(LSB)远大于星历。例如,历书的 M0(平近点角)比例因子是 2-23,而星历是 2-31。这种较低的分辨率从数学上决定了历书的计算精度只能达到公里级,无法用于米级定位。

历书的算法模型比星历简单得多。它不包含6个摄动改正项(Cuc、Crs 等)。这意味着历书无法修正由于地球引力不均匀等因素引起的轨道微小抖动,随着外推时间(t - toa)的增加,这种模型误差会迅速累积,导致其精度通常在数公里范围。

#### (3)坐标系

北斗广播星历与历书基于 CGCS2000 坐标系;GPS 的星历和历书都是基于 WGS-84 坐标系,这保证了接收机在从“历书搜星”切换到“星历定位”时,坐标基准是无缝衔接的。

### 1.3 历书的精度与有效期

这是工程设计中典型的权衡。历书牺牲了瞬时精度,换取了极长的有效期。

- **更新频率**:星历每1小时(北斗)至2小时(GPS)更新一次;历书通常1至2周才更新一次。
- **初始精度**:星历在历元时刻的精度优于2米;历书的初始精度通常在1至5公里。
- **有效时长**:星历超过4小时基本就“废了”;而历书在数周后仍具有一定的参考价值。

| 特性指标 | 广播星历 (Ephemeris) | 历书 (Almanac) |
| :--- | :--- | :--- |
| **涵盖范围** | 仅包含当前播发信号的卫星 | **全星座**所有卫星的状态 |
| **标准更新频率** | 每1小时(北斗)至2小时(GPS)一次 | **1至2周**更新一次 |
| **历元时刻精度** | **1至2米** (SISRE) | **1至5公里** |
| **有效时长** | 约2至4小时 | 2~3周内仍具备搜星参考价值 |

为什么历书能“撑”这么久?

导航卫星(MEO)处于2万公里的高空,基本处于真空环境,没有大气阻力的干扰。在不追求米级精度的情况下,卫星的椭圆轨道是非常稳定的。历书因为它没有包含那些随时间迅速发散的拟合项,反而具备了更好的长效稳定性。

## 二、GNSS卫星历书的工程作用

历书被定义为一种简化轨道描述工具。它的参数仅为星历的一半左右,旨在通过较低的数据率(分帧播发)提供全星座的概略位置。其更新周期通常为每周,精度维持在公里量级,主要功能是辅助接收机在温启动时快速计算可见卫星和多普勒频偏。

### 2.1 冷启动、温启动与热启动

理解历书的作用,首先要理解GNSS接收机的三种启动状态:

| **启动方式** | **具备条件** | **搜星策略** | **典型 TTFF (定位时间)** |
| --- | --- | --- | --- |
| **冷启动 (Cold)** | 无时间、无位置、无历书 | **全量盲搜**:遍历所有 PRN 编号和频率 | <2分钟 |
| **温启动 (Warm)** | **有历书**、有概略时间/位置 | **引导搜索**:根据历书预测可见星和多普勒 | 30秒内 |
| **热启动 (Hot)** | 有历书、有精密星历、时间位置准 | **即时锁定**:直接利用星历进行闭环跟踪 | <10秒 |

### 2.2 利用快速找到可见卫星

在温启动过程中,接收机利用历书执行以下逻辑:

1. **确定“我在哪”**:调用非易失性存储器中上次关机的GNSS接收机位置。
2. **确定“几点了”**:通过主板上的 RTC(实时时钟)获取当前时间。
3. **算卫星位置**:利用历书和当前时间,外推全星座卫星在 ECEF 坐标系下的位置。
4. **可见性过滤**:计算每个卫星相对于自己的仰角。如果仰角 > 10°,则标记为“可见”。

在GNSS开机捕获卫星的时候,直接排除仰角过低的卫星和地平线以下的卫星,大大缩短了捕获搜索范围,缩短了捕获时间。

![历书搜星快](https://chen2jiang.oss-cn-beijing.aliyuncs.com/d:/image/20260125001356299.png)

### 2.3 多普勒频偏预测

由于卫星在天上飞,信号会产生多普勒频偏。如果不知道偏了多少,接收机就像在茫茫大海里调收音机频率。

- **GNSS 频偏范围**:对于 MEO 卫星,频偏约为 ±5 kHz。
- **预测原理**:接收机利用历书算出卫星的速度矢量 Vs,结合自己的速度 Vu,计算出径向相对速度 vr

> 频率偏差 = 载波频率 ×(径向相对速度 ÷ 光速)

- **工程价值**:通过历书预测,搜索范围从 ±10 kHz 缩小到 ±500 Hz。搜索空间减少了20倍。

> 现在的GNSS接收机,开机多普勒频偏的搜索范围都很宽(≥10 kHz),所以利用历书计算概略多普勒频偏并不是必须的。

**如果历书旧了会怎样?**

如果历书超过一个月没更新,位置误差会达到数百公里,可见卫星预测错误。此时接收机在窄窗口内搜不到信号,会自动扩大搜索范围,表现出来就是“搜星变慢”。

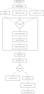
### 2.4 温启动中的历书
![温启动流程](/wp-content/uploads/2026/02/温启动流程-143x300.png){.alignnone}

## 三、TLE、星历与历书的深度对比

为了方便大家查阅,我们将低轨卫星的 TLE 参数也拉进阵营,进行深度对比。

![星历历书TLE对比](https://chen2jiang.oss-cn-beijing.aliyuncs.com/d:/image/20260125001431917.png)

### 🛰️ 三种轨道参数特性对比全景表

| **特性维度** | **TLE 参数 (LEO常用)** | **GNSS 广播星历 (Ephemeris)** | **GNSS 历书 (Almanac)** |
| --- | --- | --- | --- |
| **涵盖对象** | 单个空间目标 | 当前单颗卫星 | 全星座所有卫星 |
| **数学本质** | 专为 SGP4 传播优化的拟合平均根数,滤除部分短周期摄动 | 以历元时刻 toe 为中心的、含摄动改正的轨道状态参数多项式拟合模型 | 对星历模型进一步简化后的低精度轨道参数 |
| **核心模型** | SGP4 模型 | 开普勒 + 摄动改正项 | 简化开普勒模型,不含摄动改正项 |
| **核心参数** | 7个轨道根数 + B* 阻力系数(反映大气阻力) | 15–18个参数(含 Cuc, Crs 等谐项改正数) | 简化参数,约10个参数(仅含基础根数及2个粗略钟差参数) |
| **坐标基准** | TEME(准惯性系),需要经过转换到地固坐标系 ECEF | 参数与 WGS‑84/CGCS2000 等地心基准对齐,用户在解算后得到 ECEF 位置 | ECEF(地固系),跟星历相同 |
| **更新频率** | 8–12 小时 | 1–2 小时 | 1–2 周 |
| **初始精度** | 1–3 公里 | **1–2 米 (SISRE)** | 1–5 公里 |
| **有效期** | 12–24 小时 | 2–4 小时 | 2~3周内仍具备搜星参考价值 |
| **应用场景** | 低轨波束指向、碰撞预警 | 导航、授时、测绘 | 接收机温启动、可见性分析 |

## 四、为什么低轨卫星不怎么用历书?

为什么低轨卫星(LEO)如 Starlink 很少提到“历书”概念,而是一直在使用更新频繁的 TLE 或状态向量?

导航卫星在2万公里高空,没有空气,大气阻力很小。低轨卫星在500~1000公里高度,大气阻力是其轨道衰减的主要原因。大气的密度受太阳活动影响,像是会“呼吸”一样忽大忽小。

因此,低轨卫星的轨道不存在“长期稳定”的基础,历书那种“一劳永逸”的逻辑在低轨道行不通。TLE 里的 B* 阻力系数就是为了应对这个变数。

**参考资料:**

1. 中国卫星导航系统管理办公室. 《北斗卫星导航系统空间信号接口控制文件公开服务信号B1I(3.0版)》.
2. 3GPP TS 38.331. 《NR; Radio Resource Control (RRC); Protocol specification》 (SIB19 Ephemeris Info).
3. Kaplan, E. D., & Hegarty, C. J. 《Understanding GPS: Principles and Applications》.

## 总结:

本文详细探讨了GNSS卫星的历书、星历以及低轨卫星的TLE轨道参数的对比。

- 历书作为全星座的粗略导览图,提供了卫星的大致位置,适用于接收机的温启动。
- 星历则提供了高精度的实时轨道参数,适用于米级定位。
- TLE参数则用于低轨卫星,因其轨道不稳定,需要频繁更新。

历书和星历在坐标基准、精度、有效期等方面存在显著差异,而TLE参数则更适合低轨卫星的轨道特性。

**码字不易,大家觉得文章不错,就安排一下一键三连吧:点赞、分享、推荐。**

**大家有业务咨询,技术交流的,可以添加个人微信 15701068503。**

**“通信与导航”公众号主页有技术文章的分类合集,感兴趣的朋友可以查询。**

**长按关注我的公众号:**

![我的公众号](https://chen2jiang.oss-cn-beijing.aliyuncs.com/d:/image/20260125000344133.png)

正文完
 1
通信导航工程师
版权声明:本站原创文章,由 通信导航工程师 于2026-02-19发表,共计4757字。
转载说明:除特殊说明外本站文章通信与导航博主发布,转载请注明出处。
评论(没有评论)